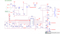
型号:GX1100M 魔兽80+金牌(矿机版)
故障现象:有5VSB 短接开机风扇转几下 保护



后级输出滤波电容 无鼓包 漏液

评论
其它电压正常吗?3v 5v 12v -12v这些电压实测是多少?
评论
老套路,强开,看那路有问题
评论
强开后,每路都不正常是哪里的问题?
评论
是的 线测试下 这些电压
评论
是的 是这个思路
评论
维修思路
首先测试在短接开机后 瞬间的电压是否正常
5v

12v

-12v

3.3v

输出电压没有发现异常
评论
万用表抓的不准确的 用示波器抓把 另外这样抓是没有用的 ,因为启动时间太多你不知道它有没有完全启动,如果可能的话拿掉保护强行上电就能准确知道是哪路的问题了
评论
既然各路输出正常 仍然保护
思路分析
由于12v 稳压由谐振变换 同步整流芯片CM6901控制

5v 3.3v通过12v经过PWM芯片控制而来
如果12v输出有问题 就会导致5v 3.3v无输出
现在5v 3.3v瞬间测试电压都正常
说明12v部分没有出现问题
5v 3.3v稳压由后级电源管理芯片GR8313控制

所以当后级5v 3.3v出现
过压

欠压

的情况后
就会触发后级电源管理芯片GR8313执行保护动作
切断初级芯片供电
从而是电源关闭输出 保护
评论
没有示波器 只能用万用表 抓瞬间电压参考看看了
评论
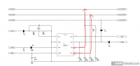
查后级电源管理芯片GR83135v 3.3v 稳压取样部分
在板测试6脚VS 5v 连接取样电阻150
5脚 VS33 3.3v 连接的取样102
阻值正常
用万用表测试
取样电阻两端电压
取样电阻一端连接5v 3,3v输出
一端连接VS5 VS33
3V VS33
5V VS5
和正常情况的
VS33 典型值 2.2v-3.9v
VS5 典型值 3.5v-6.1v
电压对比
发现VS33 的电压 低于欠压保护的正常值2.2v
说明芯片是因为取样后的VS33 低于正常阈值
执行了 欠压保护
评论
查后级电源管理芯片GR83135v 3.3v 稳压取样部分
在板测试6脚VS 5v 连接取样电阻150
5脚 VS33 3.3v 连接的取样102
阻值正常


用万用表测试
取样电阻两端电压
取样电阻一端连接5v 3,3v输出
一端连接VS5 VS33

3V VS33

5V VS5

和正常情况的
VS33 典型值 2.2v-3.9v
VS5 典型值 3.5v-6.1v
电压对比

发现VS33 的电压 低于欠压保护的正常值2.2v
说明芯片是因为取样后的VS33 低于正常阈值
执行了 欠压保护
评论
老司机啊!思想很清晰
这电源用料很足啊!
评论
老司机啊
还是新手啊 学习下电源维修的
这电源用料很足啊!
是的 做工好点
评论
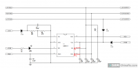
短接后级电源管理芯片GR8313 FPO到地 去保护 强行开机

测试
5v

3.3v

12v

-12v

均稳定正常
但是风扇仍然是转动几下后 停止
测试5V VS5

3V VS33

和未强制去保护开机前
一样 仍然是VS33 低于欠压保护的阈值
难道去保护 没起作用
GR8313 还是在执行欠压保护的动作
评论
可能保护没有完全关闭 毕竟有好几个IC都有保护功能的
评论
强开后每路都不正常,大多数情况是初级的故障
评论
向大师学习
评论
这个不知道什么情况 还得查下看看
评论
这个电源正常 电路 电子 维修 我现在把定影部分拆出来了。想换下滚,因为卡纸。但是我发现灯管挡住了。拆不了。不会拆。论坛里的高手拆解过吗? 评论 认真看,认真瞧。果然有收 电路 电子 维修 求创维42c08RD电路图 评论 电视的图纸很少见 评论 电视的图纸很少见 评论 创维的图纸你要说 版号,不然无能为力 评论 板号5800-p42ALM-0050 168P-P42CLM-01
·中文新闻 阿曼达·斯蒂尔(Amanda Platell):哦,迈琳(Myleene),我对你的
·中文新闻 迪拜的秘密性交易 - 和加油的英国男人 - 暴露了:在一次特别调